Documentation
Liens rapides
Activité Physique Adaptée














Prévention
Post prise en charge
Viellissement
Pathologies chroniques et motrices
Obésité et surpoids
COVID-19 & COVID long
Le métier d'Enseignant APA est encore trop peu reconnu et bien trop de fausses croyances sont encore véhiculées au sujet des Activités Physiques et Sportives pour la Santé.
Selon le ministère de la santé et de la prévention « les bénéfices pour la santé de la pratique régulière d’une Activité Physique sont avérés, quels que soient l’âge et le sexe. Pourtant, moins de la moitié des Français âgés de 15 à 75 ans atteignent un niveau d’AP favorable à la santé. »
Vous trouverez ici de la documentation au sujet de l'Activité Physique Adaptée et de ses bienfaits mais aussi certaines informations concernant les publics avec lesquels l'Enseignant APA est amené à travailler (cette liste ne traite pas de manière exhaustive de tous les champs d'intervention de l'EAPA).


Activité Physique Adaptée
L'Enseignant en Activité Physique Adaptée (EAPA) est un spécialiste de l'activité physique, de la santé et du handicap.
Il intervient auprès de personnes dont les aptitudes physiques, psychologiques et/ou sociale réduisent le niveau d'activité physique. Il s'agit de personnes en situation de handicap mental ou moteur, des blessés en rééducation ou atteintes de maladies chroniques invalidantes, des personnes âgées, etc.
L'Enseignant APA intervient également dans le cadre de la prévention dans l'objectif de prévenir l'apparition ou l'aggravation de certaines maladies, d'augmenter le niveau d'autonomie et la qualité de vie.
Il s'inscrit donc dans une démarche de promotion de la santé par les AP (Activité Physique). L'objectif étant de conférer aux population les moyens d’assurer un plus grand contrôle sur leur propre santé et d’améliorer celle-ci . l’Enseignant APA cherche donc à engager la pratique d'AP chez les sujets inactifs, à augmenter la pratique chez les sujets peu actifs et à maintenir la pratique pour les personnes actives.
La HAS reconnait depuis 2011 le bénéfice de la prescription d’Activité Physique Adaptée pour les patients atteints de maladies chroniques. L'activité Physique est désormais reconnue comme une thérapie non-médicamenteuse.
SPORT SUR ORDONNANCE
Depuis 2016, l’article 144 de la loi n°2016-41 a introduit la possibilité, pour le médecin traitant, de prescrire une activité physique adaptée dans le cadre d’une ALD (affection de longue durée). Ces nouvelles dispositions s’accompagnent d’une amélioration de la considération des mutuelles qui proposent dans certains cas : une prise en charge des frais liés à la prise en charge en Activité Physique Adaptée.


"Ces ressources ont pour objectif de témoigner de la place centrale qu’occupe l’Activité Physique à tous les niveaux de la prise en charge de multiples pathologies. Il y a beaucoup d’informations, si vous souhaitez accéder à une synthèse de celles-ci : tout se passe sur la page d'accueil du site ! Rendez-vous plus bas pour les courageux "


"On peut vulgairement considérer l'Enseignant APA comme un coach spécialisé dans la prise en charge de publics spécifiques. Néanmoins, à l'inverse d'un "coach sportif", l'Enseignant APA est un spécialiste de la santé et du handicap. Faire appel à un Enseignant APA vous assure une prise en charge en toute sécurité reposant sur des méthodes et des pratiques scientifiques validées et reconnues."




"On peut vulgairement considérer l'Enseignant APA comme un coach spécialisé dans la prise en charge de publics spécifiques. Néanmoins, à l'inverse d'un "coach sportif", l'Enseignant APA est un spécialiste de la santé et du handicap. Faire appel à un Enseignant APA vous assure une prise en charge en toute sécurité reposant sur des méthodes et des pratiques scientifiques validées et reconnues."
L’inactivité physique et la sédentarité sont des facteurs de risque indépendants de développement de nombreuses maladies chroniques. Les bienfaits de la promotion d’un mode de vie actif et d’une pratique d’activité physique régulière sur la santé sont incontestables et bien démontrés dans de nombreuses études (Dutheil et al., 2017).
Baisse de la mortalité toutes causes confondues ;
Diminution de la mortalité et des maladies d’origine cardiovasculaire ;
Baisse de la mortalité par cancer du côlon et du sein ;
Réduction des risques de développement de diabète de type 2 ou d’obésité ;
Diminution des symptômes dépressifs ;
Favorise un vieillissement sain.
Nous nous intéresserons ici plus précisément à la place de l’Activité Physique en prévention de la santé au travail.
En effet, selon les statistiques françaises publiée par DARES, le pourcentage de salariés travaillant plus de 20 heures par semaine devant un écran est passé de 11.9% en 1994 à 22.6% en 2010 avec une forte augmentation chez les cadres qui passent de 18.3% à 46.1% au cours de la même période (L’exposition des salariés aux maladies professionnelles en 2012 | Dares, s. d.).
Plus récemment, nous avons pu observer que pour certaines catégories professionnelles, la promotion du télétravail pendant la pandémie de Covid-19, a considérablement majoré l’inactivité et le temps de sédentarité (Rapisarda et al., 2021). On assiste en moyenne a :
+ 31 à 76 minutes passées en position assise par jour
+ 86 à 95 minutes passées devant la télévision
- 28 à 38% de l’activité physique quotidienne
On note également que nombre de TMS (Troubles Musculo Squelettiques) augmentent dans tous les secteurs d’activité et ce, quelle que soit la taille des entreprises. Leurs retentissements sont importants car ils conduisent trop souvent à des capacités restreintes, voire à une inaptitude médicale. Les TMS regroupent un ensemble de différentes pathologies qui surviennent au niveau du rachis, des cervicales, des poignets, des épaules ou encore des genoux. L’apparition de ces troubles est directement liée aux conditions de travail ainsi qu’à l’âge et l’état de santé de l’individu.
Les TMS représentent 87% des maladies professionnelles (L’exposition des salariés aux maladies professionnelles en 2012 | Dares, s. d.) On estime que 29% des congés maladie d’une durée supérieure à 6 mois sont liés à des affections ostéo musculaires et 25% à une souffrance psychologique ou un trouble mental (Bigard, 2022).
L’activité Physique permet d’intervenir sur l’état de santé afin de prévenir la survenue de TMS. Des exercices de renforcement musculaire sont efficaces pour la prévention des lombalgies, des cervicalgies, et des douleurs musculaires des membres supérieurs (Moreira-Silva et al., 2016).
Une pratique régulière d’activité physique permet de réduire de 45% le risque relatif de survenue d’un épisode lombalgique aigu (Steffens et al., 2016).
Les employeurs savent que l’entreprise jour un rôle important pour la santé des salariés. Ils se doivent d’être à l’initiative d’une démarche de prévention des risques professionnels, afin de viser à améliorer de façon continue la performance de l’entreprise en matière de santé et de sécurité au travail. Ils doivent être sensibilisés à la promotion de l’AP au sein de l’entreprise en leur rappelant les effets attendus sur la réduction de l’absentéisme.




"Le point central d'un suivi de prise en charge demeure les différents professionnels de santé et paramédicaux. Ils sont chargés d'orienter le patient vers une pratique d'Activité Physique Adaptée à son état clinique et aux bénéfices attendus."
A la suite d’un séjour en rééducation ou en hospitalisation, un grand nombre de patients ne maintiennent pas le niveau d’Activité Physique recommandé par les médecins.
Selon une étude réalisée deux mois et un an après un séjour en rééducation cardiovasculaire, il a été démontré que plus de 50% des patients cardiaques ne maintiennent pas le niveau d'activité physique recommandé (Boiche et al., 2019).
Les établissements de soin doivent permettre au patient de poursuivre leur pratique d’activité physique selon les recommandations prescrites durant la prise en charge.
Un accompagnement à domicile est envisageable. Dans le cadre d’une ALD (affection de longue durée), une poursuite de prise en charge en Activité Physique Adaptée peut être prescrite par le médecin traitant.




"En résumé, la pratique d'Activité Physique permet de lutter et de prévenir un grand nombre de troubles et de limitations dont l'apparition est favorisée par le vieillissement.
Il est donc important de maintenir une Activité Physique régulière tout au long de sa vie !
L'Enseignant APA est alors en mesure d'intervenir en prévention (en promouvant l'Activité Physique) mais également en prise en charge de personnes âgées atteintes de troubles et/ou de limitations associés au vieillissement. Il peut proposer notamment du renforcement musculaire, du travail de l'équilibre, un travail sur l'endurance aérobie, etc."
La part de la population âgée continue d'augmenter et le vieillissement de la population est désormais l'un des principaux défis de la santé publique.
En effet, selon les données de UNPFA (Fonds des Nations Unies pour la Population), en 2012, les personnes de plus de 60 ans représentaient 11,5% de la population mondiale soit 810 millions de personnes âgées. On prévoit que d'ici 2050, leur nombre doublera pour atteindre 2 milliards de personnes âgées, soit 22% de la population mondiale.
Cette part de la population est plus sujette à l’apparition d’incapacités, ce qui augmente leurs besoins en assistance personnelle dans leurs activités quotidiennes.
On constate en effet que l'incidence de la dépendance fonctionnelle est significativement plus élevée chez les personnes âgées, avec une différence de 40% à 50% par rapport aux sujets plus jeunes (Paillard, 2009). Trois personnes sur quatre sont concernées par des limites fonctionnelles au-delà de 85 ans (Paillard, 2016).
Néanmoins il est possible d’éviter, ou du moins de retarder, le phénomène de dépendance fonctionnelle favorisé par le vieillissement.
L’incidence de la dépendance fonctionnelle est 40% à 60% plus élevée pour les personnes âgées inactives par rapport aux sujets actifs. L’immobilisation et la sédentarité ainsi que le manque d’activité physique influencent négativement le processus de vieillissement, cela accélère le déclin des grandes fonctions de l’organisme. Les risques de chutes et d’accidents sont également largement augmentés chez les sujets inactifs (Ed & Ed, 2016).
Les mesures de prévention doivent alors être renforcées pour freiner l’utilisation du système de santé, pour cela il faut encourager l’identification et la prise en charge précoces des « pathologies et des syndromes générateurs de dépendance fonctionnelle » chez les personnes âgées (Monod, 2009).
Néanmoins nous sommes forcés de constater qu’en réalité les prises en charge des pathologies associées au vieillissement sont majoritairement réalisées après la survenue d’un traumatisme ou d’un accident entraînant une hospitalisation. Afin de s’inscrire dans une démarche préventive, la littérature recommande le dépistage, l’évaluation et la prise en charge des sujets séniors fragiles.
Selon la Société Française de Gériatrie et de Gérontologie (SFGG) : « La fragilité est un syndrome clinique. Il reflète une diminution des capacités physiologiques de réserve qui altère les mécanismes d’adaptation au stress. […] Le syndrome de fragilité est un marqueur de risque de mortalité et d’événements péjoratifs, notamment d’incapacités, de chutes, d’hospitalisation et d’entrée en institution. […] La prise en charge des déterminants de la fragilité peut réduire ou retarder ses conséquences. Ainsi, la fragilité s’inscrirait dans un processus potentiellement réversible ».
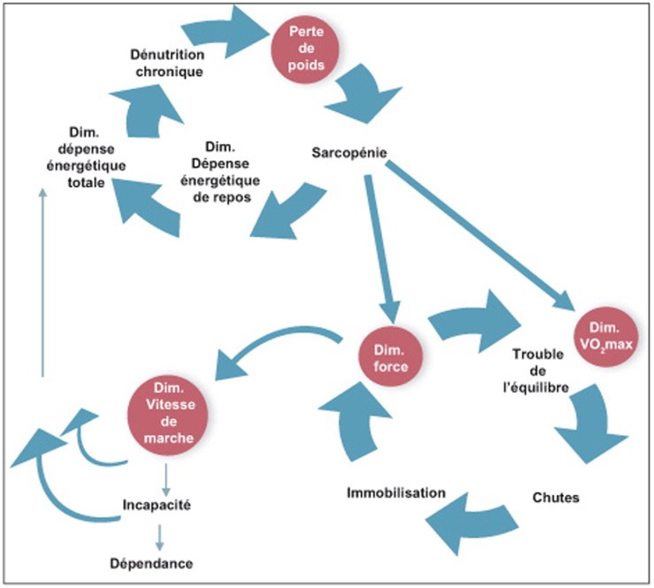
Sur le plan fonctionnel, c’est l’altération de la puissance musculaire qui génère le plus de conséquences, cela compromet la réalisation de mouvements rapides indispensables. Sur le schéma présenté par Xue Q.L (figure ci-dessous), les notions de ralentissement moteur, de troubles posturaux et de diminution de l’endurance sont également mises en avant.
On peut considérer, selon cet auteur, la sarcopénie (perte de force et de masse musculaire) comme le premier responsable de la fragilisation et les troubles de l’équilibre comme le facteur de risque le plus susceptible de faire basculer une personne fragile dans un état d’incapacité et de dépendance (Mourey, 2010).


L’entraînement musculaire génère une hypertrophie des muscles concernés chez le sujet âgé, mais aussi une réduction de la masse grasse corporelle (Nichols et al., 1993). Cela traduit une augmentation de la force et une réduction de la surcharge pondérale. Réciproquement ces deux facteurs vont améliorer le rapport poids/force de l’individu facilitant alors ses déplacements et ses mouvements (Fragala et al., 2019).
Le gain de force passe tout d'abord par des adaptations nerveuses, il en résulte une amélioration de la coordination intra et intermusculaire. Ainsi le rendement musculaire et les habiletés motrices se voient optimisés, ce qui impacte donc positivement la capacité d’équilibration de l’individu.
Les essais et les revues de littérature indiquent que les chutes chez les personnes âgées peuvent être évitées grâce à un programme d’intervention par l’activité physique (Gillespie et al., 2009). On relève que 42% des chutes peuvent être évitées avec un programme d’exercices ciblant la capacité d’équilibration (Sherrington et al., 2011).
L’Activité Physique améliore également les capacités cognitives comme la concentration, le temps de réaction, le raisonnement et la mémoire. L'orientation spatiale, la dextérité et la coordination sont aussi améliorées. (Manidi Faes et al., 1998)
La fonction cérébrale comprend aussi le versant psychologique, l'Activité Physique intervient à ce niveau avec l'amélioration de l’estime de soi, de l'organisation spatiale et de l'habileté intellectuelle.
L’entraînement permet de limiter l’impact du vieillissement sur les fonctions motrices, la mobilité, l’autonomie, l’apparition de maladies, le bien être psychologique ainsi que sur la qualité de vie (Fragala et al., 2019).




"En résumé, l'Activité Physique Adaptée permet d'intervenir efficacement dans le traitement des pathologies chroniques et motrices. De manière ciblée mais aussi de manière générale en luttant (et/ou en prévenant) notamment contre le déconditionnement à l'effort. 💪
Si vous souhaitez approfondir le sujet, je vous invite à lire l’article «Benefits of physical activity on chronic pathologies» écrit par le Médecin généraliste C. Paumard dont je me suis grandement inspiré pour rédiger cette partie. Je vous invite également à jeter un œil sur les parties traitant du vieillissement et de l’obésité, celles-ci sont évidemment en lien avec cette partie."
Une pathologie chronique se caractérise par la présence de limitation fonctionnelle avec une réduction de la participation à la vie sociale.
Ces pathologies représentent 60% de la mortalité mondiale et 85% de la mortalité française. On estime que 20% de la population française est concernée, et le coût induit est de 85 milliards d’euro pour 9 millions de patients en affection de longue durée (ALD). Parmi elles on compte le diabète, les démences, le cancer, la maladie de Parkinson, la SEP, l’asthme, la BPCO, la fibromyalgie, l’ostéoporose, l’obésité, l’HTA, etc.
L’activité Physique s’inscrit dans une démarche préventive mais aussi dans une démarche de traitement non médicamenteux des maladies chroniques (Paumard, 2014).
La pratique d’AP induit une réponse anti-inflammatoire, ce qui explique les bénéfices qui lui sont associés avec toutes les maladies à composante inflammatoire ;
La réduction du poids ainsi que la diminution de l’adiposité abdominale contribuent à réduire le risque de cancer ;
La pratique régulière d’AP entraine une réduction de 25% de la mortalité chez les coronariens en prévention secondaire, les bénéfices de l’AP seraient supérieurs à ceux de l’angioplastie (Hambrecht et al., 2004) ;
La pratique d’AP améliore le bien-être psychique et la tolérance aux contraintes de la vie professionnelle ;
La pratique régulière d’AP permet de prévenir l’ostéoporose, notamment chez la femme, et de maintenir l’autonomie des personnes âgées (DICOM_Anne.G & DICOM_Anne.G, 2022).
La prise en charge des déficits moteurs associés aux maladies neurologiques fait également l’objet de nombreuses études traitant des bienfaits de l’activité physique.
La Sclérose En Plaque (SEP) est caractérisée par une diminution des capacités aérobies et une atteinte musculaire, on parle alors de déconditionnement à l’effort. Les malades produisent en effet moins d’effort en raison de la spasticité, des difficultés motrices ou simplement par manque d’envie. Les muscles se retrouvent alors considérablement moins sollicités, ce qui entraine une fonte musculaire et une diminution des capacités aérobies.
L’activité Physique permet d’intervenir efficacement en corrigeant le déconditionnement à l’effort avec une diminution de la sensation de fatigue et une amélioration des capacités physiques. Chez le patient atteint de SEP, la pratique d’AP permet d’augmenter la force et la puissance musculaires, la tolérance à l’effort mais aussi d’améliorer l’équilibre et la qualité de vie (Isner-Horobeti et al., s. d.).
Dans la Maladie de Parkinson, l’Activité Physique a pour principal objectif de participer au maintien des aptitudes motrices et cognitives. En association à la rééducation, l’Activité Physique représente un complément indispensable aux traitements médicamenteux et chirurgicaux (Guide parcours de soins maladie de Parkinson, s. d.). La réduction des aptitudes motrices, le niveau important de fatigue ainsi que la présence de douleur incite le patient à diminuer ses efforts physiques. Celui-ci va alors de moins en moins solliciter ses muscules et sa capacité respiratoire, ce qui va inévitablement entrainer un déconditionnement à l’effort.
L’Activité Physique permet de lutter contre ce déconditionnement mais aussi contre l’akinésie et les anomalies de la rythmique motrice, les troubles de la coordination et les chutes (Angelucci et al., 2016).




"L'activité physique associée à des mesures alimentaires est le meilleur outils pour lutter contre l'obésité et le surpoids.
Avec l'augmentation de la sédentarité et de l'inactivité, l'obésité concerne de plus en plus de personnes.
Afin de prévenir le développement de cette pathologie, il est nécessaire de sensibiliser massivement quant aux bienfaits de la pratique régulière d'Activité Physique et d'un mode de vie actif ! 🙆🏼♂️"
En France, 17% de la population adulte est obèse.
L’association de la sédentarité, d’une alimentation riche et déséquilibrée ainsi qu’un mode de vie inactif ont favorisé le développement de l’obésité et du surpoids. On assiste à une explosion du nombre de patients atteints de diabète de type 2, celui-ci touche 4% de la population générale et 16% des plus de 75ans. On peut également associer à cette épidémie l’incidence accrue de l’arthrose et des maladies cardiovasculaires.
Bien que l’alimentation soit placée au premier plan, nous sommes contraints de constater que les régimes ne sont pas efficaces à long terme sur la perte de poids. Seule une prise en charge pluridisciplinaire incluant des mesures diététiques ainsi qu’une prise en charge en Activité Physique peut prétendre à être efficace.
Trois mesures préventives sont mises en avant dans la prise en charge du diabète de type 2. Une perte de poids de 5 à 10%, la pratique d’une activité physique régulière ainsi qu’un traitement médicamenteux de l’insulinorésistance. Une activité Physique régulière permet d’intervenir à tous les niveaux en réduisant l’insulinorésistance, en augmentant la masse musculaire et en diminuant la masse grasse (Paumard, 2014).




"L'Activité Physique est notre meilleure alliée pour lutter contre le COVID-19. Une pratique régulière d'Activité Physique permet de réduire les symptômes et la mortalité associés à l'infection. A la suite d'une infection, la pratique d'Activité Physique permet également de traiter la faiblesse musculaire, la sensation de fatigue et le déconditionnement à l'effort. "
L’infection sévère à la COVID-19 peut être à l’origine d’atteintes respiratoires et neuromusculaires diverses durant la phase aiguë mais aussi à distance de l’infection (on parlera ici de « COVID long » dans certains cas). La littérature indique qu’une prise en charge rééducative doit être mise en place durant la phase aiguë mais aussi à distance de l’infection.
Après une infection on peut observer une diminution des capacités physiques et de la qualité de vie persistantes jusqu’à plusieurs mois/années. On peut potentiellement relever des séquelles musculosquelettiques, un stress post-traumatique, de la dépression, de la fatigue chronique ainsi que des dysfonctions pulmonaires. Cela peut également prendre la forme de sarcopénie (fonte musculaire), de déconditionnement physique, de troubles cognitifs et psychiatriques ainsi qu’une dénutrition sévère (Coudeyre et al., 2021).
Le « COVID long » se caractérise principalement par une faiblesse musculaire, une fatigue chronique, une altération de la qualité du sommeil ainsi qu’une diminution de la qualité de vie (Huang et al., 2021).
La rééducation secondaire (après infection sévère à COVID 19) prend la forme d’exercices aérobie (d’endurance) et de renforcement musculaire. Cette rééducation se veut progressive avec un programme de réentrainement à l’effort ciblé sur l’endurance et des exercices de renforcement musculaire adaptés. Les intervenants incitent également le patient à apprendre à s’autogérer, à connaitre ses limites afin de réguler intelligemment ses efforts.
On reconnait également depuis longtemps le rôle de l’Activité Physique sur la réduction des symptômes et de la mortalité dans les infections de l’appareil respiratoire. Selon une étude menée sur 50 000 patients adultes (Sallis et al., 2021) on relève que :
« Les patients les moins actifs avaient plus de risques d’être hospitalisés, de faire un séjour en réanimation ou de décéder à cause du COVID-19 » ;
Les patients les plus actifs présentaient un risque plus faible d’être hospitalisés, de faire un séjour en réanimation et de décéder à cause du COVID-19 ».
L’Activité Physique semble aussi être un réel moyen de lutter contre les effets délétères de la sédentarité ou de l’inactivité physique ainsi que l’isolement social (accentués par la mise en place des mesures sanitaires comme les confinements successifs). La pratique d’Activité Physique participe à l’amélioration de la santé physique et mentale des français, et peut permettre en partie d’éviter une « troisième vague qui serait celle de la santé mentale » (Bréchat et al., 2021).
Liens rapides
Activité Physique Adaptée














Prévention
Post prise en charge
Viellissement
Pathologies chroniques et motrices
Obésité et surpoids
COVID-19 & COVID long
Angelucci, F., Piermaria, J., Gelfo, F., Shofany, J., Tramontano, M., Fiore, M., Caltagirone, C., & Peppe, A. (2016). The effects of motor rehabilitation training on clinical symptoms and serum BDNF levels in Parkinson’s disease subjects. Canadian Journal of Physiology and Pharmacology, 94(4), 455‑461. https://doi.org/10.1139/cjpp-2015-0322
Barnault, M., & Dutruel, D. (2017). Place de l’activité physique dans la prise en charge des pathologies neurologiques. Actualités Pharmaceutiques, 56(563), 26‑32. https://doi.org/10.1016/j.actpha.2016.11.024
Bigard, X. (2022). Rapport 22-05. Activités physiques et sportives au travail, une opportunité pour améliorer l’état de santé des employés. Bulletin de l’Académie Nationale de Médecine, 206(6), 700‑707. https://doi.org/10.1016/j.banm.2022.04.001
Bréchat, P.-H., Krim, F., & Leprêtre, P.-M. (2021). Activités physiques et sportives, prise en charge de la pandémie au COVID-19, Ségur de la santé et Ségur de la santé publique : Pour un trinôme gagnant. Science & Sports, 36(2), 168‑169. https://doi.org/10.1016/j.scispo.2021.01.001
Coudeyre, E., Cormier, C., Costes, F., Lefevre-Colau, M.-M., & Grolier, M. (2021). Réadaptation musculaire après infection à COVID-19. Revue du Rhumatisme Monographies, 88(3), 251‑254. https://doi.org/10.1016/j.monrhu.2021.03.002
DICOM_Anne.G, & DICOM_Anne.G. (2022, décembre 6). Activité physique et santé. Ministère de la Santé et de la Prévention. https://solidarites-sante.gouv.fr/prevention-en-sante/preserver-sa-sante/article/activite-physique-et-sante
Dutheil, F., Ferrières, J., & Esquirol, Y. (2017). Sédentarité et activité physique en milieu professionnel. La Presse Médicale, 46(7, Part 1), 703‑707. https://doi.org/10.1016/j.lpm.2017.06.009
Ed, S. N. /, & Ed, B. Y. /. (2016). La prévention de la perte dautonomie : La fragilité en questions. Apports, limites et perspectives. Actes du séminaire des 6 et 7 mars 2014 organisé à Paris par le Liraes (EA4470), Université Paris Descartes, en partenariat avec lIrdes. Rapport Irdes, 563. https://www.irdes.fr/recherche/2016/rapport-563-la-prevention-de-la-perte-d-autonomie-la-fragilite-en-questions.html
Fragala, M. S., Cadore, E. L., Dorgo, S., Izquierdo, M., Kraemer, W. J., Peterson, M. D., & Ryan, E. D. (2019). Resistance Training for Older Adults : Position Statement From the National Strength and Conditioning Association. Journal of Strength and Conditioning Research, 33(8), 2019‑2052. https://doi.org/10.1519/JSC.0000000000003230
Gillespie, L. D., Robertson, M. C., Gillespie, W. J., Lamb, S. E., Gates, S., Cumming, R. G., & Rowe, B. H. (2009). Interventions for preventing falls in older people living in the community. The Cochrane Database of Systematic Reviews, 2, CD007146. https://doi.org/10.1002/14651858.CD007146.pub2
Hambrecht, R., Walther, C., Möbius-Winkler, S., Gielen, S., Linke, A., Conradi, K., Erbs, S., Kluge, R., Kendziorra, K., Sabri, O., Sick, P., & Schuler, G. (2004). Percutaneous coronary angioplasty compared with exercise training in patients with stable coronary artery disease : A randomized trial. Circulation, 109(11), 1371‑1378. https://doi.org/10.1161/01.CIR.0000121360.31954.1F
Huang, C., Huang, L., Wang, Y., Li, X., Ren, L., Gu, X., Kang, L., Guo, L., Liu, M., Zhou, X., Luo, J., Huang, Z., Tu, S., Zhao, Y., Chen, L., Xu, D., Li, Y., Li, C., Peng, L., … Cao, B. (2021). 6-month consequences of COVID-19 in patients discharged from hospital : A cohort study. The Lancet, 397(10270), 220‑232. https://doi.org/10.1016/S0140-6736(20)32656-8
Isner-Horobeti, M. E., Zaenker, P., Lonsdorfer, E., Favret, F., & de Seze, J. (s. d.). Activité physique et sclérose en plaques. MISE AU POINT, 4.
L’exposition des salariés aux maladies professionnelles en 2012 | Dares. (s. d.). Consulté 10 janvier 2023, à l’adresse https://dares.travail-emploi.gouv.fr/publications/l-exposition-des-salaries-aux-maladies-professionnelles-en-2012
Manidi Faes, M.-J., Michel, J.-P., Sdouga, K., Organisation mondiale de la santé, & Pro Senectute (Suisse). (1998). Activité physique pour l’adulte de plus de 55 ans : Tableaux cliniques et programmes d’exercices. Masson.
Monod, S. (2009). Comment dépister les syndromes gériatriques au cabinet ? Revue Médicale Suisse, 5.
Mourey, F. (2010). Évaluation clinique de l’équilibre chez le sujet âgé : Clinical assessment of balance in the elderly subject. Kinésithérapie, la Revue, 10(103), 18‑22. https://doi.org/10.1016/S1779-0123(10)74875-0
Moreira-Silva, I., Teixeira, P. M., Santos, R., Abreu, S., Moreira, C., & Mota, J. (2016). The Effects of Workplace Physical Activity Programs on Musculoskeletal Pain : A Systematic Review and Meta-Analysis. Workplace Health & Safety, 64(5), 210‑222. https://doi.org/10.1177/2165079916629688
Nichols, J. F., Omizo, D. K., Peterson, K. K., & Nelson, K. P. (1993). Efficacy of heavy-resistance training for active women over sixty : Muscular strength, body composition, and program adherence. Journal of the American Geriatrics Society, 41(3), 205‑210. https://doi.org/10.1111/j.1532-5415.1993.tb06692.x
Paillard, T. (2009). Vieillissement et condition physique. Ellipses.
Paillard, T. (2016). Posture et équilibration humaines. De Boeck Superieur.
Paumard, C. (2014). Les bénéfices de l’activité physique dans les pathologies chroniques. NPG Neurologie - Psychiatrie - Gériatrie, 14(82), 201‑208. https://doi.org/10.1016/j.npg.2013.12.005
Rapisarda, V., Loreto, C., De Angelis, L., Simoncelli, G., Lombardo, C., Resina, R., Mucci, N., Matarazzo, A., Vimercati, L., & Ledda, C. (2021). Home Working and Physical Activity during SARS-CoV-2 Pandemic : A Longitudinal Cohort Study. International Journal of Environmental Research and Public Health, 18(24), Art. 24. https://doi.org/10.3390/ijerph182413021
Sallis, R., Young, D. R., Tartof, S. Y., Sallis, J. F., Sall, J., Li, Q., Smith, G. N., & Cohen, D. A. (2021). Physical inactivity is associated with a higher risk for severe COVID-19 outcomes : A study in 48 440 adult patients. British Journal of Sports Medicine, 55(19), 1099‑1105. https://doi.org/10.1136/bjsports-2021-104080
Sherrington, C., Tiedemann, A., Fairhall, N., Close, J. C. T., & Lord, S. R. (2011). Exercise to prevent falls in older adults : An updated meta-analysis and best practice recommendations. New South Wales Public Health Bulletin, 22(3‑4), 78‑83. https://doi.org/10.1071/NB10056
Steffens, D., Maher, C. G., Pereira, L. S. M., Stevens, M. L., Oliveira, V. C., Chapple, M., Teixeira-Salmela, L. F., & Hancock, M. J. (2016). Prevention of Low Back Pain : A Systematic Review and Meta-analysis. JAMA Internal Medicine, 176(2), 199‑208. https://doi.org/10.1001/jamainternmed.2015.7431